General · · 18 min read

5 Best Practices for Choosing a Reliable Lawncare Service

Discover best practices for selecting a reliable lawncare service tailored to your needs.

5 Best Practices for Choosing a Reliable Lawncare Service

Introduction

Choosing a lawncare service can feel overwhelming, especially when you think about the unique needs of each lawn. A healthy, vibrant yard isn’t just about regular mowing; it requires a personalized approach that considers specific soil conditions, pest management, and eco-friendly practices. How can homeowners find a provider who truly understands these complexities and consistently delivers exceptional service? This article will guide you through five best practices for selecting a reliable lawncare service, empowering you to make informed choices that will enhance the beauty and health of your outdoor spaces.

Assess Your Lawn's Unique Needs

Choosing the right lawncare service can feel overwhelming, especially when you consider the unique needs of your grass. It’s not just about aesthetics; it’s about ensuring a healthy, vibrant lawn. Start by assessing the quality of your ground. What type of grass do you have? Are there issues like weed overgrowth, pests, or diseases that need addressing? These factors can weigh heavily on your mind, but understanding them is the first step toward a solution.

A thorough ground assessment is crucial. It reveals nutrient levels and pH balance, both of which play a significant role in the health of your turf. Did you know that a healthy soil pH for grass typically ranges from 4 to 6.5, with most soils hovering around 6.5? This knowledge can empower you to take action. Additionally, being aware of the specific climate conditions in Southern Minnesota is vital for applying effective management strategies.

By clearly outlining these needs, you can communicate effectively with potential providers. This ensures you receive personalized plans tailored to your garden’s specific requirements. Remember, routine soil analysis, suggested every three years, can help you catch nutrient shortages early. This proactive approach not only enhances plant vitality but also brings peace of mind, knowing you’re taking the right steps for your lawn.

Follow the arrows to see the steps you need to take for a thorough lawn assessment. Each box represents a key action to ensure your lawn stays healthy and vibrant.

Evaluate Provider Qualifications and Services

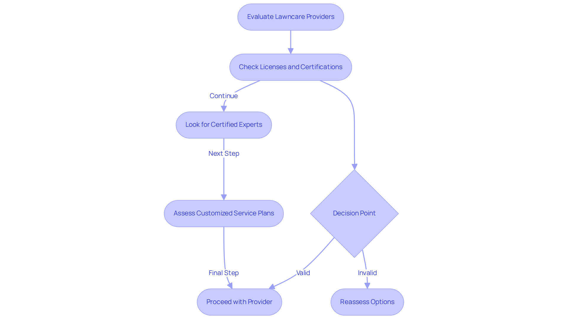
Choosing the right lawncare service for yard maintenance can feel overwhelming, especially when you consider the health of your turf. It's essential to evaluate the qualifications and offerings of potential suppliers. Start by checking their licenses and certifications; these are indicators of compliance with local regulations and industry standards. Look for businesses that employ certified experts trained in landscaping practices.

But what happens if you overlook this step? Symptoms of turf diseases, like brown patches and dead grass that rolls back easily, can escalate quickly if not addressed. Timely intervention is crucial to prevent further damage to your lawn.

For instance, Spring Touch offers customized organic turf maintenance programs that include applications of organic-based fertilizers and grub control. These services are vital for managing common grass diseases and infestations. A trustworthy lawncare service should also create personalized service plans tailored to the specific conditions of your yard. This ensures thorough attention and fosters sustainable growth, giving you peace of mind as you nurture your outdoor space.

Follow the arrows to see the steps in choosing a lawncare service. Each box represents an important action to take, and the decision point helps you decide whether to move forward with a provider or look for other options.

Prioritize Eco-Friendly Lawn Care Solutions

In our environmentally conscious world, the need for eco-friendly yard care solutions has never been more pressing. Homeowners face the challenge of finding providers like Spring Touch, who prioritize organic fertilizers, natural pest control methods, and sustainable practices that significantly reduce chemical use. Did you know that residential gardens consume over 2.5 billion gallons of water each year? This staggering figure highlights the importance of implementing strategies that conserve this vital resource.

Spring Touch offers a groundbreaking solution with their liquid aeration, which penetrates deep into the soil, enhancing its health and promoting robust root growth without the mess of traditional methods. Their organic spring turf treatments, which include:

  1. Fertilizer
  2. Crabgrass prevention
  3. Weed management

contribute to a healthier lawn while minimizing environmental impact. Harmen J. Vos, founder of Organic Dutchman, wisely notes, "When you nurture the earth first, the grass tends to thrive on its own." This statement underscores the long-term benefits of organic turf maintenance.

Moreover, practices like mulching grass clippings not only recycle nutrients back into the soil but also help retain moisture. Choosing native plants supports local ecosystems and reduces maintenance needs. By opting for eco-friendly solutions from Spring Touch, homeowners can protect their local environments and cultivate a healthier outdoor space for their families.

The center represents the main theme of eco-friendly lawn care, with branches showing different solutions and practices that contribute to a healthier lawn and environment.

Assess Customer Service and Communication

Choosing the right landscaping option can feel overwhelming, especially when it comes to customer support and communication. Homeowners often worry about whether potential providers will respond promptly to their inquiries and offer clear, detailed descriptions of their services. This uncertainty can lead to frustration and hesitation.

Imagine investing in a lawncare service only to discover that your questions remain unanswered or that the options provided are unclear. It’s essential to find a trustworthy partner who not only listens but also understands your unique needs. A company like Spring Touch Lawn & Pest Control stands out by addressing your concerns with care and providing tailored suggestions. They offer specific services such as:

Ensuring you feel confident in your choices.

Moreover, consider how they plan and follow up on services. A reliable provider will offer flexible options and keep you informed about upcoming visits. This kind of robust customer support not only enhances your experience but also builds a lasting relationship based on trust and satisfaction. As a new customer, you can enjoy Spring Touch's free initial application and a 5% discount for prepayment, giving you great value for your investment.

Seek Testimonials and Client Reviews

Choosing the right lawncare service can feel overwhelming. With so many options available, how do you know which one will truly meet your needs? This is where testimonials and client feedback come into play. They’re essential for understanding a provider's reputation and the quality of their services. Homeowners should look for feedback across various platforms - social media, Google, and specialized review sites. It’s important to note that a staggering 93% of consumers say online reviews impact their purchasing decisions. This makes it vital to pay attention to comments regarding the company’s responsiveness, quality of work, and overall customer satisfaction.

Spring Touch shines in this regard, boasting over 1,320 Google reviews that reflect its dedication to quality yard maintenance and pest management. Their commitment to customer satisfaction is further highlighted by a 100% satisfaction guarantee on complete programs. This assurance can provide peace of mind for clients, knowing that their happiness is a top priority. Additionally, consider asking for references from the provider. Engaging directly with past clients can offer valuable insights into their experiences.

Positive testimonials can significantly influence your decision, as they demonstrate the provider's ability to fulfill promises and meet client expectations. Successful lawncare service companies often showcase a wealth of positive feedback that reinforces their reliability and effectiveness in delivering quality services. By taking the time to research and reflect on these insights, you can make a more informed choice that brings you confidence and satisfaction.

The central node represents the main topic of testimonials and reviews. Each branch explores different aspects, such as where to find feedback and why it matters, helping you see the full picture of how reviews influence your choices.

Conclusion

Choosing a dependable lawncare service is more than just a matter of looks; it plays a crucial role in the health and vibrancy of your outdoor space. The first step is understanding your lawn's unique needs, from soil quality to climate factors. This knowledge empowers you to communicate effectively with potential providers, ensuring that you receive personalized care tailored to your specific requirements.

Consider key practices like:

  • Evaluating provider qualifications
  • Prioritizing eco-friendly solutions
  • Assessing customer service

A qualified lawncare provider not only has the necessary certifications but also offers services that address common lawn issues. By emphasizing sustainable practices - such as using organic fertilizers and natural pest control - you can cultivate a healthier lawn while minimizing your environmental impact. Moreover, a commitment to excellent customer service builds trust and satisfaction, helping you feel more confident in your choices.

Ultimately, taking the time to research testimonials and client reviews can greatly influence your decision-making process. By seeking feedback and understanding the experiences of others, you can select a lawncare service that effectively meets your needs. This thoughtful approach not only enhances the beauty of your lawn but also contributes to a sustainable and thriving outdoor environment for years to come.

Frequently Asked Questions

What should I consider when assessing my lawn's unique needs?

You should assess the quality of your ground, the type of grass you have, and any issues like weed overgrowth, pests, or diseases. Understanding these factors is essential for ensuring a healthy, vibrant lawn.

Why is a thorough ground assessment important?

A thorough ground assessment reveals nutrient levels and pH balance, which are crucial for the health of your turf. Knowing the soil pH, which typically ranges from 4 to 6.5, helps you take appropriate action for your lawn's needs.

How often should I conduct a soil analysis?

Routine soil analysis is suggested every three years to catch nutrient shortages early and enhance plant vitality.

How can I effectively communicate my lawn's needs to potential service providers?

By clearly outlining your lawn's specific needs, including soil quality and any existing issues, you can communicate effectively with potential providers to receive personalized plans tailored to your garden's requirements.

What qualifications should I look for in a lawncare service?

Check for licenses and certifications that indicate compliance with local regulations and industry standards. Look for businesses that employ certified experts trained in landscaping practices.

What are the risks of overlooking provider qualifications?

Overlooking provider qualifications can lead to untreated turf diseases, which can escalate quickly, causing symptoms like brown patches and dead grass.

What services should a trustworthy lawncare provider offer?

A trustworthy provider should offer customized service plans, including organic turf maintenance programs, organic-based fertilizers, and grub control, tailored to the specific conditions of your yard.

List of Sources

  1. Assess Your Lawn's Unique Needs
    • Best Lawn Care Service & Pest Control: 2026 Myths vs. Facts Compared (https://spring-green.com/learn/blogs/best-lawn-care-service-pest-control)
    • Soil Health Data - MN Soil Health Coalition (https://mnsoilhealth.org/soilhealthdata)
    • The Importance of Soil Testing Your Lawn & How to Do It (https://experigreen.com/the-importance-of-soil-testing-your-lawn)
    • The state of Minnesota's soil health (https://morningagclips.com/the-state-of-minnesotas-soil-health)
  2. Evaluate Provider Qualifications and Services
    • RealGreen Case Studies | Lawn & Landscaping (https://realgreen.com/case-studies)
    • The Importance of Lawn Care Certification - Graham Spray Equipment (https://grahamse.com/the-importance-of-lawn-care-certification)
    • Lawn Care Services Case Study - 323 Words | Bartleby (https://bartleby.com/essay/Lawn-Care-Services-Case-Study-PCWW3X3FLSM)
    • Landscape Industry Statistics | NALP (https://landscapeprofessionals.org/LP/LP/Media/landscape-industry-statistics.aspx)
    • Landscape Licensing Requirements by State | Duranta (https://getduranta.com/blog/how-to-get-a-landscaping-license)
  3. Prioritize Eco-Friendly Lawn Care Solutions
    • New Jersey Homeowners Are Rethinking Lawn Care: Organic Fertilizer and Natural Weed Control Gain Ground Over Chemicals (https://knoxnews.com/press-release/story/157565/new-jersey-homeowners-are-rethinking-lawn-care-organic-fertilizer-and-natural-weed-control-gain-ground-over-chemicals)
    • New Jersey Homeowners Are Rethinking Lawn Care: Organic Fertilizer and Natural Weed Control Gain Ground Over Chemicals (https://wisfarmer.com/press-release/story/43250/new-jersey-homeowners-are-rethinking-lawn-care-organic-fertilizer-and-natural-weed-control-gain-ground-over-chemicals)
    • Earth Day 2026: Lawn Care That Actually Helps the Planet - I Want To Mow Your Lawn Inc (https://iwanttomowyourlawn.com/earth-day-2026-lawn-care-that-actually-helps-the-planet?srsltid=AfmBOoqMuZ4VVLi9H6cm4vz96ThmW39nLkkmc7PBiP4sKFLS1Qd5e-jF)
    • Go green with eco-friendly lawn care (https://extension.illinois.edu/news-releases/go-green-eco-friendly-lawn-care)
  4. Assess Customer Service and Communication
    • How AI Chat Is Transforming Customer Service for Lawn Care Businesses (https://lawnandlandscape.com/news/how-ai-chat-is-transforming-customer-service-for-lawn-care-businesses)
    • US Lawn Care Consumer Insights Report - The Freedonia Group (https://freedoniagroup.com/industry-study/lawn-care-consumer-insights)
    • Lawn Care and Landscaping Industry Statistics (https://lawnstarter.com/blog/statistics/lawn-care-and-landscaping-industry-statistics)
  5. Seek Testimonials and Client Reviews
    • Online Review Trends Affecting Today’s Consumers (https://forbes.com/councils/forbesbusinesscouncil/2024/02/08/online-review-trends-affecting-todays-consumers)
    • 30 Latest Online Review Statistics 2026 (Updated Data) (https://demandsage.com/online-review-statistics)
    • Testimonials | Lawn Care Reviews | Barefoot Lawn Care (https://barefootlawncare.com/testimonials)
    • 101 Inspirational Customer Service Quotes - Help Scout (https://helpscout.com/customer-service-quotes/inspirational)
    • Online Review Statistics (2026): Influence on Buying Decisions (https://capitaloneshopping.com/research/online-reviews-statistics)

Read next